Do you think that the fate is sealed for each? Do you think that the journey is scripted for all? Sure debatable, but the agreement is higher.
One of my friends has a certain way of dealing with a new device or an application on his phone. “He first checks the settings”. Now you ask what is so so about that. For that, he says “I do not like the default settings and I want to make full use of it that fits my demands and needs“. But, most of the crowd goes default. The default is good, works just fine and we do not even notice most of the times, but it’s just that you did not choose or set each parameter per your demands and sometimes did not even know what all is editable.
That is the case with many of our lives. We are leading a default life. And if that turns out to be a successful life then it is a disaster, as we are unaware of the default nature of life until its too late or difficult to recover.
The script of our life starts the instance we are born, the script of our life mostly influenced by parents, family, friends, circumstance, gender and a whole lots of other things but you. I should say it is much before we are born, but as the pen used to script the story of for a boy and girl is different, and its illegal to know the gender in India let us stay with the birth.
The choices we make and the decisions we take are in a sense the life we are, the path we trace. But for a default life, the choices and decisions are made by someone or something else directly or indirectly. And it all seems normal for a default life. We will go through few of the key milestones and see how the decisions and choices are not available for a default life.
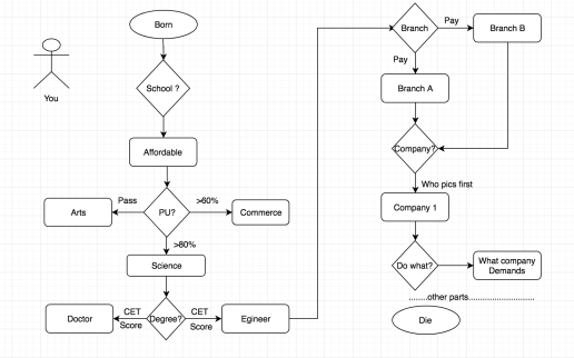
The first milestone is the school. We go to a school that our parents can afford and good enough to be talked about in general parties and meetings. The quality of education is evaluated by fees and donations, that is not even close to a be a good assumption. That is a different topic altogether. For school, let’s agree that we are too young to have a vote that counts.
The second milestone is pre-university, now this is where it gets mainly hijacked. There is a formula that will determine what we would do next after our high school. If we are one of the top 20% we will go to science, second 20% will go to commerce and the rest will be arts. At this age, we are clearly capable of making decisions for our life but we were happy being categorized in one of the top 20%’s.
I wish I had failed here.
As I am from science background let us take that path to continue our discussion.
The next milestone is an undergraduate course. The formula is our CET scores. We will be a doctor or an engineer decided by our CET scores, not us. The fortune teller CET results say we are going to be an engineer, now the question is what kind of engineer. We do not worry about that, we have a calculation for that too. And the formula is called “Who gets paid more?”. So now that will decide what kind of engineer we are going to be, not that we wanted to be computers or electronics engineer or an engineer to start with.
I wish I had failed here.
Now, after all the happy and crazy life of 4 years of engineering, its time to get employment. It is the default path of a standard engineering student, get placed in campus and fly directly to Bengaluru, Chennai or Hyderabad. The protocol that decides what company we work in future is trial and error. We attend all of the campus interviews and even go to neighboring colleges. The first company to chose us will choose where we will work. Placement rules that once we are placed in one company we cannot attend any more campus interviews. So here too someone picked us and decided what company we would like to work in future.
I wish I had failed here.
Now, all the proud sons and daughters are in the cities working in MNC and big buildings with pantries and foosball. Here too what we are good at is decided by the demand of the company we have joined. Not that we decided to be a tester or a developer. We are not bothered much of that as we are living the dream life in a city and we have our own earned money in the bank and we are our own boss at least outside the office. Before we know its 2 years, and any thoughts of considering “do I really like this job?” is a risk.
I wish I had failed here.
And now the game changer, that locks us for our lifetime. Equated monthly installments. Or the so-called EMI. First 3 years in the job Bike on EMI, 5 years in the job car on EMI, 7 years on the job home loan and marriage and children. So now we have huge liabilities and bills and EMIs, that will lock us to our grave and later, we cant move an inch. We are now a slave for all practical purposes. No more decision on us is to be made. We will go through our life clearing those bills and raising our children, and ensure that the cycles continue. If we do not learn from our mistakes or be aware that the life we are leading is a default life.
That is why I wished I had failed.
If we had failed in any of these milestones, we would have had an opportunity to think and make decisions. Looks out for options and explore and in the course discover oneself. We would have skipped the default life.
The point is if we get through a milestone we know what is the next step exactly by default. No effort there and we are happy and feel proud of the default success. But, if we fail the rest of all the options except for the one we failed will be open to be explored.
Illustrations.

Figure 1. – The life.

Figure 2. – The default life.
Figure 3. – Sucess has a path, failure has all to explore.
To conclude,
Do not go default life. There is no fun, in the end, we all do the exact same things in life. Eat, reproduce and die. The same has been done by thousands of generations. We chose how we would like to do the same things. We should Check our strengths, weakness, likes, and dislikes. Make adjustments to our settings, preferences, and options. Try this until we get our self to max potential and make ourselves the most efficient devices we can be.
A closing note for introspection: Wherever you are now, whatever path you traced, whichever milestones you have achieved. How much of that was your choice?
Disclaimer: It is just an idea proposition. Not be taken to be as fact or as is. Open for debate.